降解亚硝酸盐菌株Bacillus velezensis GXMZU-B1的筛选、条件优化及初步应用

Screening, condition optimization and preliminary application of nitrite degrading Bacillus velezensis GXMZU-B1

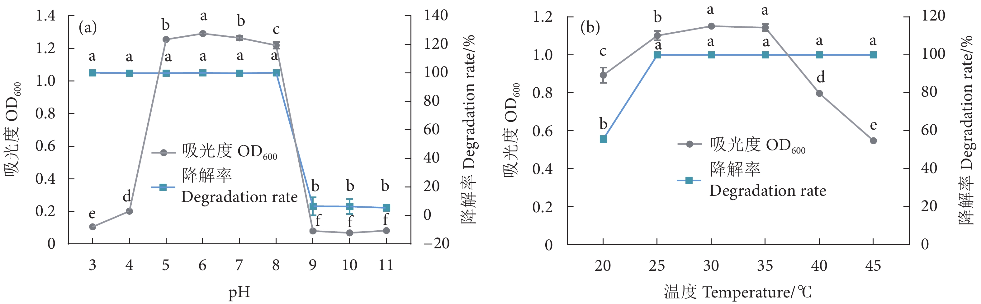
  • 摘要: 为解决高密度养殖引起的亚硝酸盐危害,筛选高效降解菌。从防城港虾塘采集水体和淤泥样品,先通过亚甲基蓝、碳酸钙平板初筛及亚硝酸盐降解效果复筛,选出降解效果最优的菌株,并进行生理生化及16S rRNA鉴定;进一步对菌株降解亚硝酸盐的温度、初始pH及无机盐等条件进行优化,最后对该菌株的安全性及其处理养殖高浓度亚硝酸盐尾水的能力进行了研究。结果表明,从初筛的53株菌中复筛得到1株对0.5 g·L−1亚硝酸盐降解效率可达98%的菌株,并将其鉴定命名为贝莱斯芽孢杆菌 (Bacillus velezensis GXMZU-B1);该菌株降解亚硝酸盐的最优条件为:温度30 ℃、pH 6~7、无需添加无机盐,接种发酵12 h对0.5 g·L−1亚硝酸盐的降解可达98%以上;该菌株24 h可将养殖尾水中 (28.73±1.08) mg·L−1的亚硝酸盐几乎完全降解。菌株的安全性试验表明,该菌株不产生溶血圈,对常见抗生素敏感。综上所述,菌株B. velezensis GXMZU-B1具有高效降解亚硝酸盐的能力,且对环境安全,为高密度工厂化养殖中亚硝酸盐的积累问题提供了新的解决思路。

     

    Abstract: To address the problem of elevated nitrite level in high-density intensive aquaculture process, and obtain probiotics that can effectively degrade nitrite, we sampled shrimps from the shrimp pond in Fangchenggang, Guangxi. First, the strains with the best nitrite degradation effect were selected by preliminary screening on methylene blue plate and calcium carbonate medium plate, and secondary screening on nitrite and nitrate medium. Then the strains were identified by morphology, physiological and biochemical characteristics as well as 16S rRNA phylogenetic tree. Furthermore, the fermentation temperature, initial pH and inorganic salts of the strains were optimized. Finally, the safety of the strain and the nitrite degradation capacity in high-concentration nitrite aquaculture tailwater by the strain were studied. The results show that the strain GXMZU-B1 with a degradation efficiency of 98% was obtained from the 53 strains which were from the preliminary screening, and was identified as Bacillus velezensis GXMZU-B1. The optimal nitrite degradation conditions of the strain GXMZU-B1 were 30 ℃, pH 6−7, and no addition of inorganic salt ions. Under these conditions, the degradation rate of nitrite peaked after 12 h, up to 98% in 0.5 g·L−1 NaNO2. The strain was used in the aquaculture tailwater with nitrite concentration (28.73±1.08) mg·L−1, and the tailwater nitrite could be completely degraded after 24 h. The safety test of the strain shows that the strain did not produce hemolytic circle on the blood AGAR plate. The drug sensitivity test shows that the strain had awesome antibiotic sensitivity. In summary, B. velezensis GXMZU-B1 can be used in aquaculture to keep the content of nitrite low and maintain the normal growth of aquatic animals. It provides a new way to solve the problem of nitrite accumulation in the process of high-density aquaculture, which has significant economic and ecological values.

     

/

返回文章
返回