基于高频水平机械扫描式声呐图像的海水网箱养殖卵形鲳鲹数量估算方法

A method for estimating quantity of Trachinotus ovatus in marine cage aquaculture based on high-frequency horizontal mechanical scanning sonar image

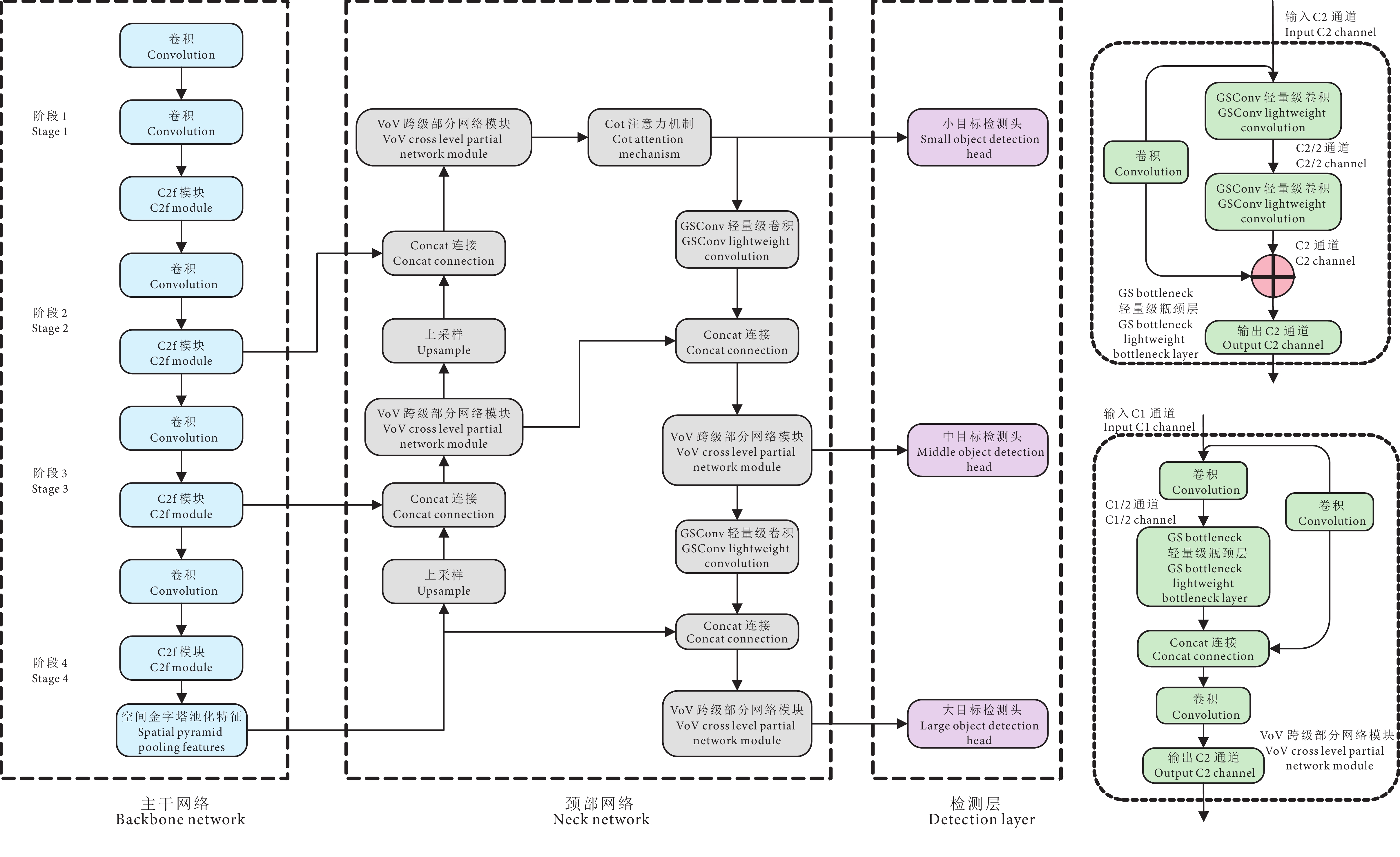
  • 摘要: 为准确估算海水养殖网箱中的卵形鲳鲹 (Trachinotus ovatus) 数量,基于高频水平机械扫描式声呐和深度学习技术,提出了一种海水网箱鱼群数量的估算方法。该方法使用微分水层并逐层聚类的方式以实现计数,主要包括鱼群识别计数、鱼群聚类和鱼群数量拟合3部分。首先,使用高频水平机械扫描式声呐对海水网箱进行螺旋式的检测,获取鱼群图像信息并标注图像以构建改进的CS-YOLOv8s的训练数据集,然后训练CS-YOLOv8s模型以识别图像中的鱼类位置信息;其次,以40 cm水深间距划分网箱作为水层,对每个水层的识别坐标数据使用DBSCAN方法进行聚类处理,生成每个水层的鱼群数量数据;最后,将每个水层的数量数据与网箱中已知的鱼群数量进行拟合,构建鱼群数量拟合模型。结果表明,在海水网箱定量实验中,该方法对卵形鲳鲹数量的估算精度达到87.14%,能够较好地实现卵形鲳鲹的数量估算。

     

    Abstract: To estimate the quantity of Trachinotus ovatus in marine cages accurately, a method for estimating the quantity of fish is proposed by using high-frequency horizontal mechanical scanning sonar and deep learning technology. Differentiating water layers and clustering layer by layer to realize counting is the main way of this method, which mainly involves three parts: fish identification, fish cluster and fish quantity fitting. Firstly, high-frequency horizontal mechanical scanning sonar is used to conduct spiral detection on marine cages to obtain fish image information, which is labeled to build training data set of improved CS-YOLOv8s. After training, the CS-YOLOv8s model is used to recognize fish location information in the images. Secondly, the cages are divided into water layers with a water depth spacing of 40 cm, and the identification coordinate data of each water layer are clustered through DBSCAN method to generate fish quantity data of each water layer. Finally, the quantity data of each water layer is fitted with the given quantity of fish in the cage, and the fitting model of fish quantity is established. The results show that in the quantitative experiment of marine cages, the accuracy of this method is 87.14%, and it can achieve a good estimation of the quantity of T. ovatus.

     

/

返回文章
返回